Przełom XIX wieku ...
Fizyka jest jedną z najbardziej kompletnych nauk ścisłych. Istnieje jedynie kilka słabo zbadanych problemów, których rozwiązanie spodziewa się wkrótce otrzymać, jakkolwiek nie przypuszcza się, by te rezultaty miały znaczący wpływ na fizyczny obraz świata.
Jednym z takich problemów jest wyjaśnienie rozkładu promieniowania ciała doskonale czarnego.Aby wyjaśnić przebieg tego zjawiska, Max Planck w 1900 roku, wprowadza pojęcie kwantu. I w ten sposób ciągłość zjawisk typowa dla obiektów makroskopowych, w świecie mikro zostaje zastąpiona porcjami energii.
W 1927 roku, Werner Heisenberg formułuje zasadę nieoznaczoności. Zasada nieoznaczoności mówi, że pomiar jednej wielkości np. położenia elektronu wpływa na ten elektron tak, że część informacji o drugiej wielkości np. o pędzie elektronu jest tracona. Zasada nieoznaczoności nie wynika z niedoskonałości metod ani instrumentów pomiaru, lecz z samej natury rzeczywistości ...
Inny wielki fizyk Max Born dopełnia dzieła pod koniec lat 20., podając probabilistyczną interpretację zasady nieoznaczoności oraz teorii kwantów. W odróżnieniu od mechaniki klasycznej, która jednoznacznie potrafi opisać ruch i położenie obiektów makro, mechanika kwantowa – w świecie mikro - pozwala jedynie wyznaczyć prawdopodobieństwo wystąpienia pewnych wartości położenia i ruchu ...
Wczoraj ...
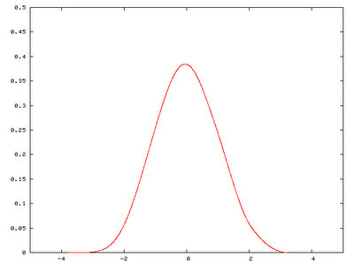
Dlaczego nie możemy zobaczyć elektronu? Ma on masę, ładunek, a jednak jest dla nas niewidoczny. Co więcej nieuchwytny – mówi o tym zasada nieoznaczoności.W interpretacji Borna jawi się on jako rozmyta gausowska krzywa rozkładu prawdopodobieństwa.

Według Teorii Słowa elektron jest zbiorem słów oraz ich kombinacji. Dlatego elektronu nie możemy zobaczyć a jedynie go opisać słowem bardziej lub mniej prawdopodobnym.

Jeśli zbadamy rozkład słów dowolnego dzieła literackiego (prozy, poezji), otrzymamy podobny rozkład. Wykres poniżej przedstawia typowy rozkład względem długości słów.

Jeżeli istnieje zbieżność, to każdy elektron, jak również każda inna cząstka mikroświata jest jakąś powieścią, opowiadaniem, wierszem, których urywki odczytujemy w postaci przelotnych myśli ... Czasami potrafimy odczytać całość ukrytej informacji i przelać ją na papier .... tak powstają książki i wszystkie inne dzieła literackie, również muzyka i każdy inny przejaw działalności twórczej. Tak powstaje także matematyka.
Odczytujemy po prostu to, co kiedyś dokonał "Bóg", przekształcając słowa w materię. Bo jeśli kiedyś słowo stało się ciałem, to musi istnieć również proces odwrotny – przekształcania ciała w słowa.
Bo zaprawdę powiadam wam
W każdej materii ukryte są myśli ...
954
BLOG




Komentarze
Pokaż komentarze (10)