Teoria Słowa (hipoteza - Układ Słoneczny determinuje nasze myśli)
Twierdzenie 1
Przestrzeń słów-pojęć jest powierzchnią kuli n-wymiarowej. Od każdego słowa-pojęcia na tej powierzchni można – poprzez wnioskowanie – dojść do dowolnego innego (słowa-pojęcia). Nie istnieje słowo-pojęcie pierwsze ani ostatnie.(Chyba, że przyjmiemy umownie, że takim słowem jest np. Bóg).
Objętość hipersfery, a więc wnętrza kuli o wymiarach powyżej 3, wyraża się wzorem:
*„Rozmiar obszaru ograniczonego hipersferą jednostkową jest największy w przestrzeni 5-wymiarowej. W przestrzeniach o liczbie wymiarów n > 5, rozmiar zaczyna maleć i zmierza do zera w nieskończoności"
Powierzchnia hipersfery wyraża się wzorem:
gdzie C jest stałym współczynnikiem proporcjonalności zależnym od wymiaru przestrzeni, R jest promieniem, a n - wymiarem przestrzennym sfery.
*„Wśród hipersfer jednostkowych, największą powierzchnię ma hipersfera 6-wymiarowa (w przestrzeni 7-wymiarowej). Dla hipersfer o wymiarach n > 6 ich rozmiar zaczyna maleć i zmierza do zera, gdy liczba wymiarów rośnie do nieskończoności"
**Dokładne analityczne wyliczenie wartości maksimum nie jest możliwe, ale w obliczeniach numerycznych uzyskujemy: n = 7,25695 …
Rozkład wielkości hipersfery wygląda następująco:
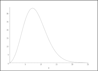
Natomiast rozkład słów dowolnego dzieła literackiego wygląda następująco:
(„Historia Naturalna” Pliniusza Starego, angielska wersja językowa)
Twierdzenie 2
Rozkład słów, jest efektem cyklicznego obrotu ciał Układu Słonecznego, w układzie, którego centrum jest Ziemia.
*„Analogicznie do współrzędnych sferycznych w euklidesowej przestrzeni trójwymiarowej, definiuje się system współrzędnych hipersferycznych dla dowolnej przestrzeni n-wymiarowej”
"Jeśli przez xi oznaczymy współrzędne kartezjańskie to ich wartości można wyznaczyć jako":
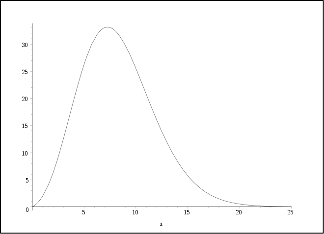
Rozkład iloczynu sinusów okresów obiegu ciał niebieskich niebieskich układzie odniesienia, którego środkiem jest Ziemia wygląda następująco:
(zbiór nazwisk polskich)
Wnioski:
Malenie powierzchni hipersfery do zera, przy wymiarze n dążącym do nieskończoności, wskazuje na stopniowy zanik – malenie długości słów-myśli. W granicy długość ta wynosi zero - co wskazywałoby na hipotezę, że za naszym istnieniem nie kryje się żadna myśl, a świadomość jest jedynie konsekwencja istnienia przestrzeni wielowymiarowej (hiperprzestrzeni).
* * *
Istnienie większej liczby wymiarów okazało się istotne dla „Teorii Strun” – łączącej (i wyjaśniającej) istnienie wszystkich sił w naturze. Z początkowej liczby wymiarów 26, udało się „zmieścić” tę teorię w 10 wymiarach.
26 jest bliskie średniej długości alfabetów (liter w alfabecie).
10 – odpowiada liczbie istotnych dla nas (oddziaływań) obiektów Układu Słonecznego: planety + Słońce + Księżyc.
* http://pl.wikipedia.org/wiki/Hipersfera
** http://mathworld.wolfram.com/Hypersphere.html







Komentarze
Pokaż komentarze (1)